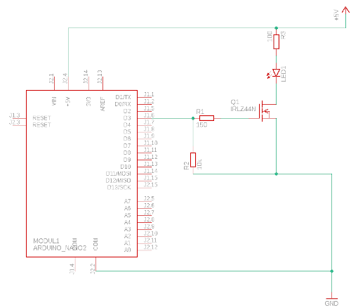
Pentru a controla cu Arduino diversi consumatori mari de curent (motoare, becuri etc) vom folosi un tranzistor MOS-FET. In acest exemplu vom folosi un MOS-FET logic deoarece vrem ca la o tensiune de 5V acesta sa fie complet deschis. Tranzistorul utilizat este IRLZ44N.  

Pentru inceput vom aprinde si stinge un led folosind tranzistorul pe post de comutator. Acesta se conecteaza la pinul digital 3 printr-un rezistor de 150 ohmi. De asemenea intre pinul digital 3 si masa vom folosi un alt rezistor de 10 KiloOhmi (Pull-Down). 

In drena tranzistorului vom conecta un led impreuna cu rezistorul aferent acestiuia iar sursa va fi conectata la masa.

Schema este cea de mai jos:

 

 

Sketchul folosit este unul simplu si poate fi vazut mai jos:

int mosfet = 3;

void setup() {
  pinMode(mosfet, OUTPUT);
  digitalWrite(mosfet, LOW);
}

void loop() { 
  digitalWrite(mosfet, HIGH);
  delay(1000);
  digitalWrite(mosfet, LOW);
  delay(1000);
}

Mai departe vom modifica codul sursa pentru a aprinde si stinge ledul progresiv. Pentru a face acest lucru vom folosi PWM (Pulse Width Modulation).

Sketchul final este cel de mai jos:

int mosfet = 3;

void setup() {
  pinMode(mosfet, OUTPUT);
  digitalWrite(mosfet, HIGH);
  delay(1000);
  digitalWrite(mosfet, LOW);
  delay(1000);
  for (int i=0; i<3; i++) {
    digitalWrite(mosfet, HIGH);
    delay(80);
    digitalWrite(mosfet, LOW);
    delay(150);
  }
  delay(1000);
}

void loop() { 
  for (int i=0;i<255;i++) {
    analogWrite(mosfet, i);
    delay(20); 
  }
  delay(500);
  for (int i=255;i>=0;i--) {
    analogWrite(mosfet, i);
    delay(20);
  }
  delay(1000);
}

Un video cu montajul in functiune se poate vedea mai jos:

 

Nu sunt comentarii

Acest website foloseste cookie-uri pentru o experienta placuta in timpul navigarii.